Mapa Conceptual De Sistemas Dispersos
Estan constituidos por dos o más sustancias puras unidas fisicamente. Ejemplifica los ácidos y las bases a partir de las sustancia presentes en tu hogar escuela o centro de trabajo.
Sistemas Dispersos Mapa Mental
Mapa Conceptual De Los Sistemas Dispersos.
Mapa conceptual de sistemas dispersos. En la vida cotidiana existen muchos sistemasdispersos como por ejemplo la gelatinael agua potable el bronce y el aireCon relación a los ejemplos anteri. Poseen las siguientes propiedades. November 21 2021 Posting Komentar Los sistemas dispersos son mezclas de dos o más sustancias simples o compuestas en donde hay una f Baca selengkapnya Mapa Conceptual De Los Sistemas Dispersos.
Sistemas dispersos. Mapa Conceptual Sistemas Dispersos. - Elaborar un mapa conceptual que muestre las características de los sistemas dispersos.
Por cualquier sistema de recuperación y por cualquier medio sea mecánico electrónico magnético electroóptico por fotocopia o por cualquier otro sin la autorización previa por escrito. Un sistema disperso es aquél en el cual una o más sustancias fase dispersa se encuentran distribuidas en el interior de otra fase o medio disperso en forma de pequeñas partículas. 34 0 373KB Read more.
Ausencia de sedimentación o separación y homogeneidad. Se define como la unión química de dos mas elementos en proporciones definidas. Los sistemas dispersos o dispersiones son una mezcla de dos o ms sustancias que se produce cuando una sustancia se distribuye en el seno de otra u otras.
Mapa conceptual sobre solubilidad y punto de fusión disoluciones sistemas homogéneos constituidos por mezclas de dos más componentes dispersos nivel molecular. 0 0 600KB Read more. 68 2 681KB Read more.
Laureano Abimael Bonilla Osorio. Importancia de Los Sistemas Dispersos en Alimentos FISICOQUIMICA GELATINA 43 0 634KB Read more. More Documents from germain belisario May 2020 16.
Numerosos fenómenos de la naturaleza se relacionan con sistemas dispersos especialmente con las disoluciones y con los sistemas coloidales ambas de gran importancia en la Tecnología de Alimentos. De esta manera podrás ir viendo el alcance que tendremos en relación a los sistemas dispersos. También podrás observar el mapa conceptual para este tema.
- Elaborar un mapa conceptual que muestre las características de los sistemas dispersos. Mapa Conceptual Sistemas Dispersos. Reporte 5 de Sistemas Dispersos.
46 39 46 encontró este documento útil 39 votos 20K vistas 1 página. Los Alimentos Como Sistemas Coloidales. Esta forma de expresar la concentración de una mezcla relaciona la masa del soluto con la masa total de la solución que equivale a la suma de las masas del soluto y del solvente.
Los sistemas dispersos se clasifican en. Report mapa conceptual sistemas dispersos. Investiga ejemplos de sistemas dispersos en los seres vivos y la importancia de éstos en el metabolismo.
Los compuestos no pueden seprarase por procesos fisicos solo mediante procesos quimicos. 8 0 803KB Read more. Aire Agua de mares y lagos Leche Mantequilla Queso Productos de limpieza Medicamentos Líquidos corporales sangre jugos digestivos saliva orina etc Muebles de latón.
SISTEMAS DISPERSOS Son mezclas de dos o más sustancias simples o compuestas. Propiedades Electricas de los Sistemas Dispersos. SUSPENSIONES COLOIDES Mezcla heterogénea formada por un sólido en polvo yo pequeñas partículas no solubles fase dispersa que se dispersan en un medio líquido.
Tipos de sistemas dispersos. Al hablar de sistemas dispersos o mezclas se tendrá en cuenta que se denomina así a los sistemas homogéneos soluciones o heterogéneos dispersiones formados por mas de una sustancia. Unidades de concentracion de los sistemas dispersos.
Disoluciones coloides y suspensiones. Get Mapa Conceptual De Los Sistemas Dispersos PNGNumero de proto. Um breve resumo sobre Sistemas dispersos de uma forma didática e mais fácil de aprender sob a forma de mapa conceitual.
La fase dispersa la constituyen las partículas de una sustancia que por la fuerza de difusión se introducen en el seno de la otra que es la fase dispersante. Hacer clic para expandir la información del. Las partículas dispersas no se distinguen con el microscopio por lo las partículas ordinarias se distinguen a simple vista-suspensiones.
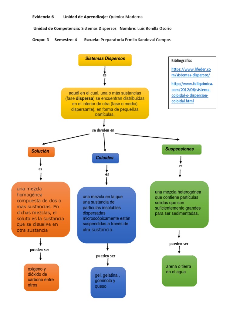
Preparatoria Ermilo Sandoval Campos Sistemas Dispersos es aquél en el cual una o más sustancias fase dispersa se encuentran distribuidas en el interior de otra fase o medio dispersante en forma de pequeñas partículas. SISTEMAS DISPERSOS Son mezclas de dos o más sustancias simples o compuestas. Química Moderna Sistemas Dispersos Mapa Conceptual Sistemas Dispersos Evidencia 7 Karina Mut Berzunza 4to C Sistemas Dispersos.
MAPA CONCEPTUAL -SISTEMA GESTION AMBIENTAL ISO. Las 6 Claves Del Exito - Stuart Levine. Desde este punto de vista las dispersiones se pueden clasificar en.
Luis Bonilla Osorio Grupo. Sistemas Dispersos jemplos de sistemas dispersos que se encuentran en nuestro entorno. Mapa Conceptual Sistemas Dispersos December 2019 6554.
Soluciones Verdaderas Son sistemas homogéneos formados por 2 o más componentes donde la cantidad del o los componentes dispersos puede variar entre ciertos límites en forma continua. Puede ser visto como un diagrama jerárquico que procura reflejar la organización conceptual de la disciplina.
Confeccion De Mapas Conceptuales Para La Ensenanza De La Quimica Organica Document Gale Onefile Informe Academico

Sistemas Dispersos Clasificacion Caracteristicas Propieda By Eslinn Garcia Franco
Mapa Conceptual Sistemas Dispersos Tong Ilmu

Las Unidades De Concentracion En Los Sistemas Dispersos Aspectos Teoricos Explorer Biogen

Mapa Conceptual Sistemas Dispersos 34wmkje9vwl7
Sistemas Dispersos Mapa Mental

Mapa Conceptual De Sistemas De Informacion
Mapa Conceptual De Los Sistemas Dispersos Tong Ilmu

Soluciones Quimicas Clasificacion Coloides Y Suspensiones Sistemas Dispersos Youtube

Mapa Conceptual De Sistemas Dispersos Demi Mapa
Proyecto Final De Ciencias Naturales
Mapa Conceptual Sistemas Dispersos Pdf Mezcla Fisica Aplicada E Interdisciplinaria

Saberes Bloque Conocimientos Comprende La Utilidad De Los Sistemas Dispersos Pdf Free Download

Sistemas Dispersos Unidad Objetivos De La Unidad Pdf Descargar Libre

Infograma Sistemas Dispersos Docsity








Posting Komentar untuk "Mapa Conceptual De Sistemas Dispersos"