Sistemas Dispersos Mapa Conceptual
CUADRO COMPARATIVO SOBRE LAS CARACTERÍSTICAS DE ELEMENTOS COMPUESTOS MEZCLAS HOMOGÉNEAS Y HETEROGÉNEAS. Ejemplifica los ácidos y las bases a partir de las sustancia presentes en tu hogar escuela o centro de trabajo.
Propuesta Para El Uso De Los Mapas Conceptuales En La Ensenanza De La Quimica En El Nivel Universitario Document Gale Onefile Informe Academico
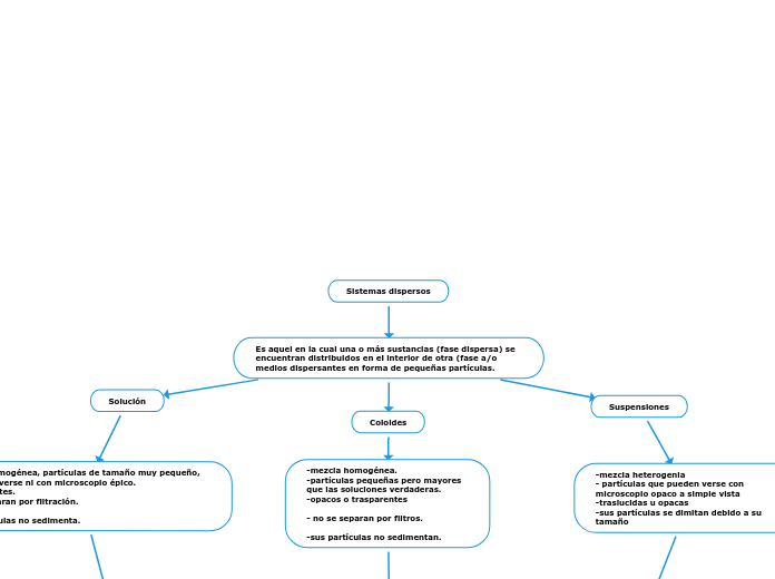
SISTEMAS DISPERSOS Son mezclas de dos o más sustancias simples o compuestas.

Sistemas dispersos mapa conceptual. Los sistemas dispersos están muy relacionados con la nutrición la digestión y las sensaciones de nuestro organismo. De esta manera podrás ir viendo el alcance que tendremos en relación a los sistemas dispersos. Mapa Conceptual Sistemas Dispersos Evidencia 6 Unidad de Aprendizaje.
Tipos de sistemas dispersos. COMPRENDES LA UTILIDAD DE LOS SISTEMAS DISPERSOS. Por Andy Pérez - hace 8 meses.
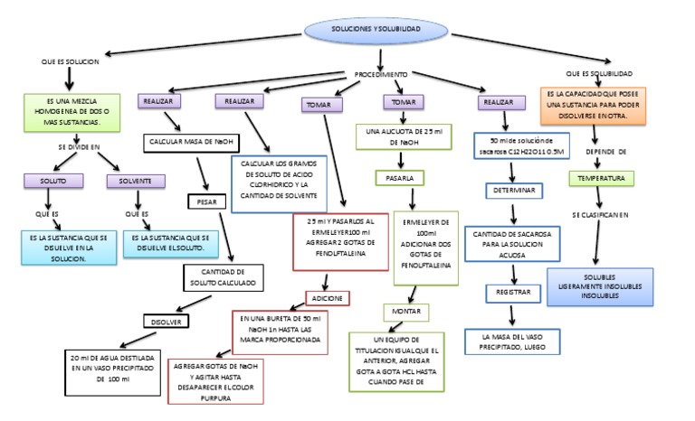
Sust fÓrmulas y nomenclatura. Este libro presenta un desarrollo amplio y didáctico sobre el tema. En una disolución la fase dispersa se llama Soluto Y la fase dispersora solvente BLOQUE III 33 CONCENTRACIÓN DE LAS SOLUCIONES Y SU UTILIDAD.
Ausencia de sedimentación o separación y homogeneidad. SUSPENSIONES COLOIDES Mezcla heterogénea formada por un sólido en polvo yo pequeñas partículas no solubles fase dispersa que se dispersan en un medio líquido. MEZCLAS DISOLUCIONES SUSPENSIONES Y COLOIDES La materia puede encontrarse en distintos estados y puede tener distintas formas dependiendo de cómo esté constituida.
Mapa Conceptual Sistemas Dispersos. Mapa Conceptual De Los Sistemas Dispersos. Química Moderna Sistemas Dispersos Mapa Conceptual Sistemas Dispersos Evidencia 7 Karina Mut Berzunza 4to C Sistemas Dispersos.
46 39 46 encontró este documento útil 39 votos 20K vistas 1 página. Por eso es de gran importancia el estudio de ellos ya que la gran mayoría de las reacciones químicas que ocurren en él. 34 0 373KB Read more.
Mapa Conceptual Sistemas Dispersos 34wmkje9vwl7. La fase dispersa es la que se halla en menor proporción. - Elaborar un mapa conceptual que muestre las características de los sistemas dispersos.
En física y química un coloide sistema coloidal suspensión coloidal o dispersión coloidal es un sistema conformado por dos o más fases normalmente una fluida líquido y otra dispersa en forma de partículas generalmente sólidas muy finas de diámetro comprendido entre 10-9 y 10-5 m. Importancia de Los Sistemas Dispersos en Alimentos FISICOQUIMICA GELATINA 43 0 634KB Read more. Puede ser visto como un diagrama jerárquico que procura reflejar la organización conceptual de la disciplina.
Los sistemas dispersos son mezclas de dos o más sustancias en las que existe una fase dispersa y una fase dispersante que generalmente interviene en mayor proporción. También podrás observar el mapa conceptual para este tema. Hacer clic para expandir la información del.
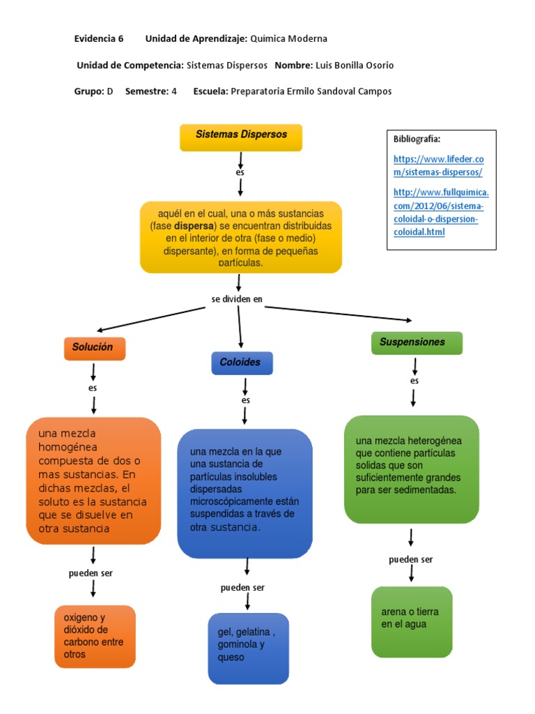
En este último es importante medir la concentración. Sistemas Dispersos es aquél en el cual una o más sustancias fase dispersa se encuentran distribuidas en el interior de otra fase o medio dispersante en forma de pequeñas partículas. Los sistemas dispersos o dispersiones son una mezcla de dos o más sustancias que se produce cuando una sustancia se distribuye en el seno de otra u.
SISTEMAS DISPERSOS MEZCLAS El concepto de mezcla se entiende mejor una vez que se conocen las diferencias entre elemento y compuesto Las. Química Moderna Unidad de Competencia. Comprende la utilidad de los sistemas dispersos en los sistemas biológicos y en su entorno.
8 0 803KB Read more. Laureano Abimael Bonilla Osorio. Mapa conceptual de los sistemas dispersos.
Desde el punto de vista biofarmacéutico la disolución de los principios activos en los fluidos biológicos es un factor indispensable para poder atravesar las. Los Alimentos Como Sistemas Coloidales. Realiza cálculos sobre la concentración de las disoluciones.
Propiedades Electricas de los Sistemas Dispersos. Las partículas disueltas soluto- tienen tamaño molecular o iónico lo cual hace prácticamente imposible observarlas a simple vista las partículas dispersas son de mayor tamaño que las de soluto en una solución y menores que en las suspensiones son dispersiones en las cuales el tamaño de sus. Evidencia 6 Unidad de Aprendizaje.
Investiga ejemplos de sistemas dispersos en los seres vivos y la importancia de éstos en el metabolismo. November 21 2021 Posting Komentar Los sistemas dispersos son mezclas de dos o más sustancias simples o compuestas en donde hay una f Baca selengkapnya Mapa Conceptual De Los Sistemas Dispersos. 0 0 600KB Read more.
6 formulaciÓn y preparaciÓn de mezclas Índice ancias quÍmicas inorgÁnicas. Poseen las siguientes propiedades. CONOCIMIENTOS Identifica las características distintivas de los sistemas dispersos disoluciones coloides y suspensiones.
Mapa Mental sobre Sistemas dispersos creado por Juan Sandoval el 12052017. Son sistemas homogéneos formados por 2 o más componentes donde la cantidad del o los componentes dispersos puede variar entre ciertos límites en forma continua. Sistemas dispersos se clasifican en.
Pueden ser de dos tipos. Mapa Conceptual Sistemas Dispersos. Sistemas Dispersos En la forma farmacéutica solución el o los principios activos se hallan en un grado de división máximo molecular o iónico disueltos en un vehículo adecuado que puede ser por ej.
Los sistemas dispersos se clasifican en. Reporte 5 de Sistemas Dispersos.

Mapa Conceptual Sistemas Dispersos 34wmkje9vwl7
Propuesta Para El Uso De Los Mapas Conceptuales En La Ensenanza De La Quimica En El Nivel Universitario Document Gale Onefile Informe Academico

Infograma Sistemas Dispersos Docsity

Saberes Bloque Conocimientos Comprende La Utilidad De Los Sistemas Dispersos Pdf Free Download

Mapa Conceptual De Sistemas De Informacion
Sistemas Dispersos Mapa Mental

Las Unidades De Concentracion En Los Sistemas Dispersos Aspectos Teoricos Explorer Biogen
Sistemas Dispersos Mapa Mental

Sistemas Dispersos Unidad Objetivos De La Unidad Pdf Descargar Libre
Mapa Conceptual Sistemas Dispersos Pdf Mezcla Fisica Aplicada E Interdisciplinaria
Mapa Conceptual De Sistemas Dispersos Tong Ilmu

Elementos De Un Mapa Conceptual Educacion Sistemas Redes Y Tic

Visor Redalyc Confeccion De Mapas Conceptuales Para La Ensenanza De La Quimica Organica

Soluciones Quimicas Clasificacion Coloides Y Suspensiones Sistemas Dispersos Youtube

Mapa Conceptual De Sistemas Dispersos Demi Mapa
Sistemas Dispersos Mapa Conceptual Demi Mapa







Posting Komentar untuk "Sistemas Dispersos Mapa Conceptual"