Nif A 3 Mapa Conceptual
NIF A-2 Postulados básicos. Así como las características y limitaciones de los estados financieros.
![]()
Nif A 3 Mapa Conceptual Demi Mapa
Enviar esto por correo electrónicoBlogThisCompartir en TwitterCompartir en FacebookCompartir en Pinterest.
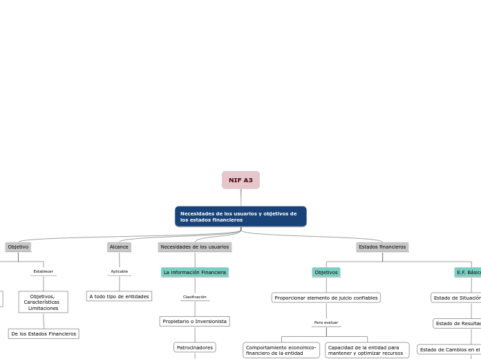
Nif a 3 mapa conceptual. Mapa Conceptual NIF A-5. Mapa Conceptual De Las Niif Estado Financiero Contabilidad La NIF A-3 debe aplicarse de forma integral y entenderse en conjunto con el resto del Marco Conceptual establecido en la serie. Norma de Información Financiera A-3 NECESIDADES DE LOS USUARIOS Y OBJETIVOS DE LOS ESTADOS FINANCIEROS OBJETIVO Esta Norma tiene como finalidad identificar las necesidades de los usuarios y establecer 1.
NIF A-5 ELEMENTOS BÁSICOS DE LOS ESTADOS FINANCIEROS. Mapa Conceptual NIF A-3. Estado de situación financiera estado de resultado integral presentado en uno o en dos estados estado de cambios en el capital contable y estado de flujos de efectivo dado que este paquete de información responde a las necesidades comunes del usuario general.
Enviar por correo electrónicoEscribe un blogCompartir con TwitterCompartir con FacebookCompartir en Pinterest. La NIF A-1 establece la estructura de las NIF las cuales no sólo engloban conceptos IN13 básicos normativos que cons tituyen el llamado Marco Conceptual sino también NIF particulares que establecen los criterios específicos que deben emplearse para. MAPA CONCEPTUAL A -3 NECESIDADES DE LOS USUARIOS Y OBJETIVOS DE LA INFORMACIÓN FINANCIERA NECESIDADES DE LOS USUARIOS Y OBJETIVOS DE LA INFORMACIÓN FINANCIERA INFORMACIÓN FINANCIERA Cualquier tipo de declaración que exprese la posición y desempeño financiero de una.
La NIF B-2 01- Ene-2008 nos habla del Estado de Flujo de Efectivo. 0 calificaciones 0 encontró este documento útil 0 votos 9K vistas 1 página. Mapa conceptual NIF B-15 Mapa conceptual NIF A-3 Mapa conceptual NIF A-4 Estado de flujos de efectivo Estados Financieros Básicos Elaboración de razones financieras Otros documentos relacionados El Cuervo y el Zorro - breve fabula literario Cimentaciones Estado de situación financiera Analisis Caulitativo - Apuntes 17 Escasez de medicamentos.
Publicado por Ramos Ramirez Miguel Angel en 1404. Asociación de costos y gastos con ingresos. Establecer las normas de su objetivo es valuación presentación y NIF C-3 CUENTAS POR COBRAR su alcance se entidades que emiten estados financieros en los revelación para el términos establecidos en la se define como aplica a reconocimiento inicial y NIF A-3 Necesidades de los posterior de las cuentas por Usuarios y objetivos de los instrumentos financieros por cobrar al estar basadas en.
A qué se refieren las NIF - Normas de Información Financiera. La NIF A-4 debe aplicarse de forma integral y entenderse en conjunto con el resto del marco conceptual establecido en la serie NIF A. En la NIF A-3.
Conceptual en la serie A conformando de esta forma la Norma de Información Financiera A- 2 y por ende dejando sin efecto los Boletines mencionados. Regulan la informacion contenida en los estados financieros y sus notas en un lugar y fecha determinados. Nif a 3 mapa conceptual.
Mapa Conceptual Nif A 3 Es Aplicable Las Entidades Lucrativas Las No Lucrativas Alcance Objetivo Identi Car Las Necesidades De Los Usuarios Con Base En Stas Studocu Nif A3 Mapa Mental Nif A 3 Estado Financiero Seguridad Niif Mapa Conceptual Baca Juga Inflacion Mapa Conceptual Grupos Funcionales Mapa Conceptual Pymes Mapa Conceptual. NIF A 1 sadom16. Alcance-b - StuDocu Necesidades de los usuarios y objetivos de ls estados financieros es aplicable las entidades lucrativas las no lucrativas.
NORMAS DE INFORMACION FINANCIERA NIF A-3 Necesidades de los usuarios y objetivos de los estados financieros 2. IN12 Esta NIF se basa principalmente en el Marco Conceptual incluido en la Serie NIF-A especialmente en las siguientes normas. Definir los elementos básicos que conforman los estados financieros para lograr uniformidad de criterios en su elaboración análisis e interpretación entre los usuarios generales de la información financiera.
Las disposiciones de esta Norma de Información Financiera son aplicables para. QUE SON LAS NIF. NIF a-3 by Miguel.
Objetivo identificar las necesidades Iniciar sesiónRegístrate Iniciar sesiónRegístrate Instituciones. Trabajo en Equipo T61 Resumen NIF a-3 Anexos. Fecha autorizada para emisiÓn de efs 34.
IN15 Asimismo esta NIF detalla con mayor amplitud los objetivos de la información financiera basados en las necesidades comunes de los usuarios. Nif a-3 necesidades de los usuarios y objetivos de los efs 7. Información relativa a las operaciones de una entidad durante un periodo Generados por la venta de inventarios prestaciones de servicios contable enfrentando ingresos con o cualquier otro concepto derivado de sus operaciones.
Las Normas de Información Financiera NIF son un conjunto de conceptos generales y normas particulares que regulan la presentación y elaboración de la información comprendida. La NIF A-3 debe aplicarse de forma integral y entenderse en conjunto con el resto del Marco Conceptual establecido en la serie NIF A. 542 Ramos Ramirez M.
NIF B-3 Estado de Resultados. Mapa conceptual estado de resultado Noeliz Jiménez Marin. La NIF A-4 Características cualitativas de la información financiera está integrada por los párrafos 151 los cuales tienen el mismo carácter normativo y los Apéndices A y B que no son normativos.
Esta NIF se fundamenta en el marco conceptual particularmente de la NIF A-2 Postulados básicos. NIF a-3 by Miguel. Es un Conjunt d Normas conceptual es y Normas particulare s emitidas.
NIF A 3 Y A 5 1. ESTADOS FINANCIEROS Deben ser útiles para. Mapa conceptual NIF A-3 - Es aplicable a las entidades lucrativas y a las no lucrativas.
Los costos y gastos para determinar la Es. 542 Ramos Ramirez M. NORMAS DE INFORMACIÓN FINANCIERA SERIE NIF A MARCO CONCEPTUAL SERIE NIF A NIF A- 1 Estructura de las Normas de Información Financiera.
Tomar decisiones de inversión o asignación de recursos. El efectivo es crucial no podemos gastar o reinvertir asientos contables. Mapa Conceptual NIF a-5 by Miguel.
Mapa Conceptual NIF A-3. NIF A-3 Necesidades de los usuarios y objetivos de los estados fInancieros. MAPA CONCEPTUAL DE LAS NIFS Y SU ESTRUCTURA.
Guardar Guardar 542 Ramos Ramirez M. De acuerdo con este indica que los costos y los gastos deben. What to Upload to SlideShare.
Mapa conceptual NIF B-3 Mapa conceptual NIF B-15 Mapa conceptual NIF A-4 Estado de flujos de efectivo Estados Financieros Básicos Elaboración de razones financieras. Conjunto de conceptos generales y normas particulares que regulan la elaboración y presentación de la información. Es aquel estado que nos muestra Ventas o ingresos netos.
NIF D-3 Beneficios a los empleados Bases del marco conceptual. A NIF A-3 Necesidades de los. Publicado por Ramos Ramirez Miguel Angel en 2002.
Mapa Conceptual NIF a-5. T5 Mapa Conceptual NIF a-2. Publicadas por Unknown a las 1658.
NIF A-5 Elementos básicos de los estados. Ver mapa completo Copiar y. 542 Ramos Ramirez M.
NIF a-3 para más tarde. Esta Norma tiene como finalidad identificar las necesidades de los usuarios y establecer con base en las mismas los objetivos de los estados financieros de las entidades.
![]()
Actividad 1 3 Mapa Conceptual Nif B 16 Docx Informaci U00d3n Financiera Actividad En Clase Lee La Nif C 16 Y Completa Con Informaci U00d3n Relevante El Course Hero

Nif B 3 Estado De Resultado Integral Mindmeister Mapa Mental
![]()
Act1 Mapa Conceptual Seminario C E S Pptx Nif U2022 U2022 U2022 A5 A6 Elementos B U00e1sicos Reconocimiento Y Valuaci U00f3n Estados Financieros Posici U00f3n Course Hero
![]()
Mapa Conceptual Nif A 3 Es Aplicable A Las Entidades Lucrativas Y A Las No Lucrativas Alcance B Studocu
![]()
Mapa Conceptual Nif C 3 Pptx Establecer Las Normas De Valuaci U00f3n Presentaci U00f3n Y Revelaci U00f3n Para El Reconocimiento Inicial Y Posterior De Las Cuentas Course Hero

Nif A 3 Mapa Conceptual Tong Ilmu
![]()
Mapa Conceptual Nif A 4 Analisis E Interpretacion De La Informacion Studocu
Nif C1 Mapa Conceptual Tong Ilmu
Nif A 1 Mapa Pdf Estado Financiero Contabilidad
![]()
Mapa Conceptual Nif B 3 En Unoodos Estados 4 Presentaci6n Estructura Ventasoingresos Studocu

Normas De Informacion Financiera Mapa Conceptual Nif A 6

Nif Mapa Conceptual By Giselle Fuentes
Nif A 3 Pdf Estado Financiero Seguridad
Presentacion Y Revelacion Nif A 7 Mindmeister Mapa Mental






Posting Komentar untuk "Nif A 3 Mapa Conceptual"