Mapa Conceptual De Benito Juárez Y Los Liberales
Fue hijo de los campesinos indgenas Ellos murieron cuando Benito tena 3 aos de edad entonces el nio fue criado por sus abuelos. Siguiente lección Necesitas ayuda.
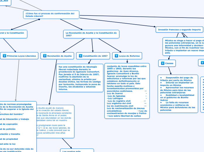
Mapa Conceptual De Benito Juarez Y Los Liberales Tong Ilmu
Mapa conceptual de benito juÃrez y los liberales.
Mapa conceptual de benito juárez y los liberales. Negar la penetración de clero católico por los afectos de manipulación social. 1122 Presidente de la Suprema Corte de Justicia. La omisión de la obligatoriedad de la religión católica y la abolición de los fueros provocaron que el papa Pío IX la condenara y que las autoridades eclesiásticas mexicanas se negaran a administrar los sacramentos a quienes la juraran.
Menciona los colores que forman la gama fría y los q conforman la gama calidaayúdenme pliss cc. Sus padres fueron los campesinos indígenas Marcelino Juárez y Brígida García. Desde 1867 y hasta la caída del régimen porfiriano defendieron la soberanía nacional con un valor irrenunciable.
Los Gobiernos Liberales y su Proyecto Nacional. Enviar por correo electrónico Escribe un blog Compartir con Twitter Compartir con Facebook Compartir en. Mapa conceptual de benito juarez y los liberales.
MAPA CONCEPTUAL DE BENITO JUAREZ Y LOS LIBERALES. Mapa conceptual de la intervención francesa y el segundo imperio 1 Ver respuesta busc en google. Benito Juárez y los Liberales benito juárez y los liberales.
Buscaron consolidar la nación y difundir el nacionalismo lo que se alcanzo con la sucesión de gobiernos liberales que permitieron que se gestara y consolidara la nación patria. Antonio lopez lucas alaman y juan. 1123 Impulso de Reforma Liberal.
Por Alejandro Guevara - hace 7 años. LIBERALISMO - Mapa Mental. Expidieron una constitución que.
La restauración republicana significó la victoria de la Reforma y el inicio del México. Si quieres conocer más acerca de Benito Juárez y los liberales pregunta a tu profesor por este libro de la Biblioteca Escolar. Mapa conceptual de la vida de benito juÃrez.
Libro de Texto RIEB 2010-2011. Benito Juárez y los liberales Los liberales ubicaron como proyecto de nación una sociedad donde la libertad en general representara el objetivo más importante y establecieron su plataforma ideológica de libre cambio basado en los puntos siguientes. La figura de Don Benito Juárez es universal es mexicana y es inmortal.
Claudia Burr Juárez con la República bajo el brazo México SEP-Ediciones Tecolote 2005 Libros del Rincón. Benito Juárez nació en San Pablo Guelatao Oaxaca el 21 de marzo de 1806. Asked by wiki 13062021 in Derecho viewed by 47 persons.
Ellos fallecieron cuando Benito tenía 3 años de edad por lo que fue criado por sus abuelos y trabajó como pastor hasta los 12 años. Enviar por correo electrónicoEscribe un blogCompartir con TwitterCompartir con FacebookCompartir en Pinterest. Asked by wiki 14062021 in Historia viewed by 26 persons.
Benito Juarez en el poder Mapa conceptual Guerra de reforma Plan de Tacubaya. Gobierno de Benito Juárez 1867-1872 al gobierno de Sebastián Lerdo de Tejada 1821-1876. Cortaron-entonces-de raíz males que aquejaban a todos los mexicanos.
Crear un mapa mental. Los gobiernos liberales y la defensa de la soberania. Fue el 20 de junio de 1867.
Proponian una republica federal democratica iglesia como pilar de la educacion. Benito juÁrez y los liberales hecho por jona y juan c. Con el triunfo de la revoluciÓn de ayutla llegÓ al poder una nueva generacion de los liberalescasi todos los civileses decirque no eran militares.
Ellos fallecieron cuando Benito tenía 3 años de edad por lo que fue criado por sus abuelos y. Finalmente los liberales vencieron y en 1861 Benito Juárez hizo su entrada triunfal en la Ciudad de México para establecer su gobierno. Mapa Mental para Resumir.
Mapa conceptual de Benito Juárez y los liberales Que significa para ti el lema de benito juarez. Benito Jurez Garca naci en San Pablo Guelatao Oaxaca el 21 de marzo de 1806. La figura de Don Benito Juárez es universal es mexicana y es inmortal.
Mapa conceptual de benito juárez y los liberales. Mapa La Intervencion francesa y el Seg-. La figura de Don Benito Juárez es universal es mexicana y es inmortal.
La figura de Don Benito Juárez es universal es mexicana y es inmortal. México anuncia la suspensión de los pagos de la deuda externa en 1861. Posted on 14 December 2020 by.
El principal objetivo de este grupo era cambiar la forma de gobernar en. Monarquia constitucional personajes principales. 11221 Presidente de la República Mexicana.
Publicado por naylea en 1547. Monarquia constitucional personajes principales. MAPA CONCEPTUAL DE BENITO JUAREZ Y LOS LIBERALES Publicado por naylea en 1547 No hay comentarios.
2 Mapa conceptual de el procedimiento de reforma a la Constitución 1A Iniciativa Moción Mensaje Toda mocion debe de tener una cámara de Parlamentaria Sólo son materias de ley las consignadas en el La iniciativa puede ser parlamentaria Congreso Presidencial origen y una. La República Restaurada es el periodo que va desde el triunfo de los liberales encabezados por Juárez sobre la intervención y el Imperio en 1867 y abarca los gobiernos de Benito Juárez 1867 a 1872 y de Sebastián Lerdo de Tejada 1872 a 1876. Don Benito y todo el grupo de liberales mexicanos del SXIX cambiaron a México para siempre.

Leyes De Reforma 1859 1860 Mindmeister Mapa Mental

Actividad De Aprendizaje Xi Historia
Mapa Conceptual Los Gobiernos Liberales Y La Defensa De La Soberania Pdf Ley Constitucional Formas De Gobierno
Mapa Conceptual De Benito Juarez Y Los Liberales Tong Ilmu
Mapa Conceptual De Benito Juarez Y Los Liberales Tong Ilmu

Mapa Conceptual De Benito Juarez Y Los Liberales Tong Ilmu
Mapa Conceptual De La Independencia De Texas Demi Mapa
De La Independencia A La Republica Restaurada Mindmeister Mapa Mental

Mapa Conceptual De Benito Juarez Y Los Liberales Tong Ilmu

El Liberalismo Y El Mexico Rural Historia Sociopolitica De Mexico

Mapa Conceptual De Benito Juarez Y Los Liberales Tong Ilmu

Benito Juarez Y Los Liberales By Diego Rosales Gomez

Mapa Conceptual De Benito Juarez Y Los Liberales Tong Ilmu
Mapa Conceptual De Benito Juarez Y Los Liberales Tong Ilmu
Mapa Conceptual Estado Nacio Mappa Mentale Schema
![]()
Mapa Mental Pptx Mapa Mental Expidi U00f3 Las Leyes De Reforma La Primera Consist U00eda En La Nacionalizaci U00f3n De Los Bienes Eclesi U00e1sticos Benito Ju U00e1rez Course Hero

Gobierno De Benito Juarez By Andy Leal Giron





Posting Komentar untuk "Mapa Conceptual De Benito Juárez Y Los Liberales"